Understanding what gets generated
Several source module (.4gl) files are generated for each diagram entity.
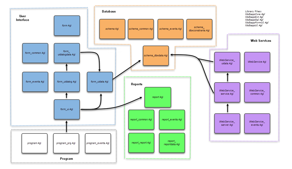
The generated source module (.4gl) files for each diagram entity are shown in the Intermediate Files folders in the project. For example, Figure 1 shows the generated files for the Account.4prg program entity.

In addition, each entity also has an XML file listed in the Intermediate Files folder. This is a temporary file that consolidates data from the diagrams; it is used to generate the source module (.4gl) code. These files can be useful to a template developer, as they are input to the code that is generated. See How code is generated.
When a generated program is built, the generated source module (.4gl) files are compiled into p-code executable (.42m) and program (.42r) files, depending on the language selected. These compiled binary files are stored in the directory specified by the Target directory property of the group node. By default, this is the project's /bin directory; to change directories, change the value of the Target directory property.
The default template set is designed to generate organized and functional code for a data-driven business application. See The default template features.
POINTs and
BLOCKs where you can add your own code.Code events are now the preferred method for adding customized code. Use of
POINTs and BLOCKs is no longer
recommended, unless you cannot find an appropriate code event. See Using code events for more details.
POINTs.
| File | Description |
|---|---|
| Program.4gl | The Program.4gl file contains the custom code for the program. |
| Program_prg.4gl | The
Program_prg.4gl
file contains the MAIN function. It defines
connects to the data source using the CONNECT
TO statement, loads styles and action defaults
files, and performs some initialization tasks for the
application. |
| Program_events.4gl | The Program_events.4gl file defines the events and the callback function definitions for the program. |
| File | Description |
|---|---|
| Schema.4gl | The Schema.4gl file contains the custom code for the database. |
| Schema_dbxdata.4gl | The Schema_dbxdata.4gl
file manages the database SELECT, INSERT, UPDATE,
and DELETE statements. |
| Schema_dbxconstraints.4gl | The Schema_dbxconstraints.4gl file manages table and column constraints. |
| Schema_events.4gl | The Schema_events.4gl file defines the events and the callback function definitions for the database. |
| Schema_common.4gl | The Schema_common.4gl file contains the model for the database. |
| File | Description |
|---|---|
| Form.4gl | The Form.4gl file contains the custom code for the form entity. |
| Form_ui.4gl | The Form_ui.4gl file contains
functions called from MAIN. It opens the form based on the open mode, loads the
Toolbar and Topmenu, launches functions to manage application states, calls MENU or
DIALOG statements for the various states and calls functions in the
Form_uidialog.4gl to retrieve and manage
subdialogs. |
| Form_uidialog.4gl | The Form_uidialog.4gl file defines the subdialogs and modular variables. It manages the states of actions, fields and subdialog and calls functions in the Form_uidialogdata.4gl. |
| Form_uidialogdata.4gl | The Form_uidialogdata.4gl file defines the modular variables, manages UI data (clear, fetch, set default values), and calls functions in the Form_uidata.4gl. |
| Form_uidata.4gl | The Form_uidata.4gl file
includes functions to retrieve and manage the database data. It defines the records for
the database columns and tables; creates and fills a dynamic row of data; creates and
fills a dynamic row of record keys; contains the SQL statements to
INSERT, SELECT, UPDATE, and
DELETE rows in the database; and handles the SQL
transactions. |
| Form_events.4gl | The Form_events.4gl file defines the events and the callback function definitions for the form entity. |
| Form_common.4gl | The Form_common.4gl file contains the model for the form entity. |
Reports and Web Services are not supported on mobile platforms.
| File | Description |
|---|---|
| Report.4gl | This file contains the custom code for the report entity. |
| Report_report.4gl | This file contains the report driver for the report. |
| Report_reportdata.4gl | This file contains the SQL and BDL statements to fetch the report data. |
| Report_events.4gl | This file defines the events and the callback function definitions for the report. |
| Report_common.4gl | The Report_common.4gl file contains the model for the report entity. |
| reportdata_report.rdd | This data file is generated for use when the developer creates the report definition file (4rp). |
| File | Description |
|---|---|
| WebService.4gl | This file contains the custom code for the Web Service entity. |
| WebService_service.4gl | This file handles business record type definition (only take public fields), defines the module variables (input and output variable for service's CRUD operations), and sets up the service and publishes the CRUD operations. |
| WebService_serviceclient.4gl | This file is the Client API of a JSON Web Service. It contains a
set of function wrappers which allow communication with a JSON Web Server. See Create a Genero BDL client for a JSON Web service for more information on using this file to create a JSON client. |
| WebService_uidata.4gl | This file handles business record type definition, contains operations to insert / update / delete rows in the database, contains ascending lookup management. |
| WebServiceServer_server.4gl | This file contains the MAIN function, sets up
the web service engine, contains the CONNECT TO BDL
statement, registers services, and listens for incoming
requests. |
| WebService_events.4gl | This file defines the events and the callback function definitions for the Web Service. |
| WebService_common.4gl | The WebService_common.4gl file contains the model for the Web Service entity. |
| WebService.xml | The XML file contains the information about the web service needed to generate the logic in the 4gl files. |
| WebServiceServer.xml | This file contains the information about the Webservice Server needed to generate the logic in the 4gl files. |
| File | Description |
|---|---|
| libdbappCore.4gl | This file includes common functions for managing errors and strings. |
| libdbappEvents.4gl | This file includes constants, and types related to code events. |
| libdbappExt.4gl | This file includes common functions for managing the interaction with mobile device peripherals. See Add mobile device features (Photo, Gallery, Phone, Mail, SMS, Contact, Maps, Barcode) |
| libdbappFormUI.4gl | This file includes common functions related to form transitions and states. |
| libdbappSQL.4gl | This file includes common functions related to SQL transactions, errors, and database statements. |
| libdbappUI.4gl | This file includes common functions related to the user interface such as Topmenus, Toolbars, and front-end type. |
| libdbappReportCore.4gl | This file includes common functions for managing reports. |
| libdbappReportUI.4gl | This file includes common functions related to report transitions and states. |
| libdbappWSCore.4gl | This file includes common functions for managing Web services and HTTP errors. |
| libdbappWS.4gl | This file includes common functions for managing Web services HTTP requests and responses. |
| libdbappWSCIient.4gl | This file includes common functions for managing URL access to the Web service server. |
| libdbappPrintSettings.4fd | This form can be used for setting print settings. |
| libdbappFieldselectiondialog.4fd | This form can be used for selecting fields to print. |