Understanding what gets generated
4gl files are generated for each diagram entity.
When a generated program is built, the generated 4gl files are compiled and linked with the other program files to create the executable application. The compiled binary versions are stored in the project's /bin directory.

The default template set is designed to generate organized and functional code for a data-driven business application. See The default template features.
Each generated 4gl file has many functions. Each function has
specific places called POINTs and
BLOCKs where you can add your own code. Code Files and Code Link Properties can
be used to directly access generated files and specific POINTs.

| File | Description |
|---|---|
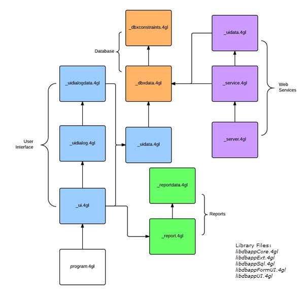
| Program.4gl | The Program.4gl file contains
the MAIN function. It defines global variables, connects to the data source with
the CONNECT TO statement, loads styles and action defaults files, and performs some
initialization tasks for the application. |
| File | Description |
|---|---|
| Schema_dbxdata.4gl | The Schema_dbxdata.4gl
file manages the database SELECT, INSERT, UPDATE,
and DELETE statements. |
| Schema_dbxconstraints.4gl | The Schema_dbxconstraints.4gl file manages table and column constraints. |
| File | Description |
|---|---|
| Form_ui.4gl | The Form_ui.4gl file contains
functions called from MAIN. It opens the form based on the open mode, loads the
Toolbar and Topmenu, launches functions to manage application states, calls MENU or
DIALOG statements for the various states and calls functions in the
Form_uidialog.4gl to retrieve and manage
subdialogs. |
| Form_uidialog.4gl | The Form_uidialog.4gl file defines the subdialogs and modular variables. It manages the states of actions, fields and subdialog and calls functions in the Form_uidialogdata.4gl. |
| Form_uidialogdata.4gl | The Form_uidialogdata.4gl file defines the modular variables, manages UI data (clear, fetch, set default values), and calls functions in the Form_uidata.4gl. |
| Form_uidata.4gl | The Form_uidata.4gl file
includes functions to retrieve and manage the database data. It defines the records for the database
columns and tables, creates and fills a dynamic row of data, creates and fills a dynamic row of
record keys,contains the SQL statements to SELECT, UPDATE, and
DELETE rows in the database, and handles the SQL transactions. |
| File | Description |
|---|---|
| Report_report.4gl | This file contains the report driver for the report. |
| Report_reportdata.4gl | This file contains the SQL and BDL statements to fetch the report data. |
| reportdata_report.rdd | This file is a data file is generated for use when the developer creates the report definition file (4rp). |
| File | Description |
|---|---|
| WebService_service.4gl | This file handles business record type definition (only take public fields), defines the module variables (input and output variable for service's CRUD operations), and sets up the service and publishes the CRUD operations. |
| WebService_serviceclient.4gl | This file is the Client API of a JSON Web Service. It contains a
set of function wrappers which allow communication with a JSON Web
Server. See Create a Genero BDL client for a JSON Web service for more information on using this file to create a JSON client. |
| WebService_uidata.4gl | This file handles business record type definition, contains operations to insert / update / delete rows in the database, contains ascending lookup management. |
| WebServiceServer_server.4gl | This file contains the MAIN function, sets up
the web service engine, contains the CONNECT TO BDL
statement, registers services, and listens for incoming
requests. |
| WebService.xml | The XML file contains the information about the web service needed to generate the logic in the 4gl files. |
| WebServiceServer.xml | This file contains the information about the Webservice Server needed to generate the logic in the 4gl files. |
| File | Description |
|---|---|
| libdbappCore.4gl | This file includes common functions for managing errors and strings. |
| libdbappEvents.4gl | This file includes constants, and types related to code events. |
| libdbappExt.4gl | This file includes common functions for managing the interaction with mobile device peripherals. See Add mobile device features (Photo, Gallery, Phone, Mail, SMS, Contact, Maps, Barcode) |
| libdbappFormUI.4gl | This file includes common functions related to form transitions and states. |
| libdbappSQL.4gl | This file includes common functions related to SQL transactions, errors, and database statements. |
| libdbappUI.4gl | This file includes common functions related to the user interface such as Topmenus, Toolbars, and front-end type. |
| libdbappReportCore.4gl | This file includes common functions for managing reports. |
| libdbappReportUI.4gl | This file includes common functions related to report transitions and states. |
| libdbappWSCore.4gl | This file includes common functions for managing Web services and HTTP errors. |
| libdbappWS.4gl | This file includes common functions for managing Web services HTTP requests and responses. |
| libdbappWSCIient.4gl | This file includes common functions for managing URL access to the Web service server. |
| libdbappPrintSettings.4fd | This form can be used for setting print settings. |
| libdbappFieldselectiondialog.4fd | This form can be used for selecting fields to print. |