The Diffie-Hellman key agreement algorithm
Understand how Genero Web Services supports different key encryption methods for shared secret communication using the Diffie-Hellman key-agreement algorithm and the GWS XML security classes.
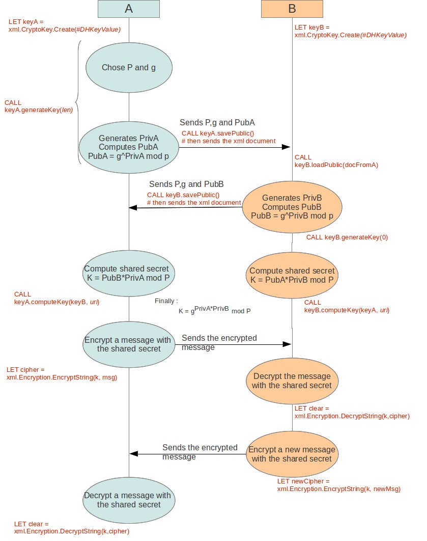
The Diffie-Hellman key agreement algorithm is a method that allows two devices to communicate over a network by establishing a shared secret without exchanging any secret data. Knowing the used key-agreement algorithm, the two devices only need to exchange their public keys. Then, using the other peer's public key and its own private key, each device performs the algorithm specific key generation operation to obtain the shared secret. The shared secret is a ready-to-use symmetric key for further signed or encrypted exchanges between the two peers.
- Symmetric AES128 encryption key
- Symmetric AES192 encryption key
- Symmetric AES256 encryption key
- Symmetric TripleDES encryption key
- Symmetric key wrap AES128 key encryption key
- Symmetric key wrap AES192 key encryption key
- Symmetric key wrap AES256 key encryption key
- Symmetric key wrap TripleDES key encryption key
- Symmetric HMAC-SHA1 signature key
- The modulus (called P): A very big prime number chosen at random.
- The generator (called g): A prime number between two and five. Genero Web Services only uses two (2) for the generator.
If the private key (Priv) is a big number (not necessarily prime) chosen randomly, the public key (Pub) is calculated using P, g, and Priv as follows:
Pub = gPriv mod P
Both devices need to use the same parameters for P and g. There are two ways to ensure this happens: Either P and g are chosen by a third party (such as a security authority) or one of the devices chooses them and sends them to the other peer with its public key.
Genero Web Services allows the Web service to generate the parameters itself, to load them from a string or from a PEM or DER file. The public key and the parameters can also be exchanged using an XML file.
This diagram shows the Diffie-Hellman algorithm steps between two devices, A and B, that need to communicate. Device A is in charge of generating the parameters. The shared secret is labeled K.

For complete details about the mathematical basics underlying the Diffie-Hellman algorithm, see [RFC2631].
It is nearly impossible to get the private key from the public key, even knowing the values of parameters P and g. Therefore, a middle man will not be able to obtain the shared secret K. While devices A and B exchange their public key, and maybe the parameters as well, these values pass through different intermediate points. It is critical that A receives the correct public key from B, and that B receives the correct public key from A, in order to establish a common shared secret. It may be possible for a middle man to corrupt or replace one public key with his own. If that happens, A and B would be able to communicate because they don't compute the same shared secret. No secret data will be exchanged that is readable to the middle man. To avoid this situation, one can use Digital Certificate that helps to deliver the public key and the parameters in an authenticated method.
Once the shared secret is established, the Diffie-Hellman public key, private key and parameters are no longer useful. The Diffie-Hellman key agreement algorithm is achieved.
With the library provided as part of Genero Web Services, the shared secret has been computed to fit given specifications such as HMAC, 3DES, AES128, AES192, AES256, KW-3DES, KW-AES128, KW-AES192, or KW-AES256. The shared secret is actually a symmetric key ready to be used in a signature (HMAC) or cipher algorithm. It allows devices A and B to finally communicate via an authenticated (HMAC) or encrypted method.